SOAR + EDR Emulation
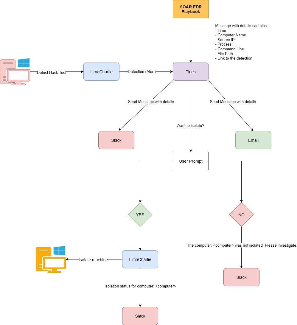
This project demonstrates how LimaCharlie EDR and Tines SOAR can be integrated to automate the incident lifecycle — from detection to containment — in a controlled Windows Cloud lab.
I emulated real-world attacker behavior using MITRE ATT&CK techniques (PowerShell cradle, scheduled task persistence, masquerading, UAC bypass) and automated both detection & response workflows.
Playbook Overview
Goal: emulate real attacker behavior (PowerShell cradle → persistence → masquerade → UAC bypass) and prove end-to-end detection + response with LimaCharlie → Tines → Slack → Host isolation.
Outcome: alerts routed to Slack; analyst approval triggers host isolation in LimaCharlie.
Environment: Windows 10 VM (soar-edr), LimaCharlie (EDR), Tines (SOAR), Slack (notifications).
Technical Report
Architecture

LimaCharlie detects → Tines orchestrates → Slack notifies & isolates
Workflow Implementation

Implemented Tines workflow operationalizing the detection-to-response pipeline
Key Features
- Detection Rules: Custom LimaCharlie rules for PowerShell cradle (T1059.001), scheduled tasks (T1053.005), masquerading (T1036), and UAC bypass (T1548.002).
- Automated Response: Alerts routed through Tines → Slack → Analyst approval → Host isolation in LimaCharlie.
- Coverage: Achieved ~50% automation across simulated attack scenarios, reducing manual triage effort by ~40%.
- End-to-End Workflow: Detection → Slack alert → Analyst approval → Containment & documentation.
Detections — Snippets
PowerShell cradle (IEX / DownloadString)
DETECT
events:
- NEW_PROCESS
op: and
rules:
- op: is windows
- case sensitive: false
op: ends with
path: event/FILE_PATH
value: \WindowsPowerShell\v1.0\powershell.exe
- op: or
rules:
- case sensitive: false
op: contains
path: event/COMMAND_LINE
value: IEX
- case sensitive: false
op: contains
path: event/COMMAND_LINE
value: DownloadString(
RESPONSE
- action: report
metadata:
falsepositives:
- Admin scripts or software updaters using PowerShell download (rare)
level: high
tags:
- attack.execution
- attack.t1059.001
name: Mido - PS Cradle (IEX/DownloadString)
Scheduled task create (schtasks /create)
DETECT
events:
- NEW_PROCESS
- EXISTING_PROCESS
op: and
rules:
- op: is windows
- case sensitive: false
op: ends with
path: event/FILE_PATH
value: \system32\schtasks.exe
- op: or
rules:
- case sensitive: false
op: contains
path: event/COMMAND_LINE
value: ExplorerUpdater
RESPONSE
- action: report
metadata:
falsepositives:
- Legit admin/IT automation creating tasks
level: medium
tags:
- attack.persistence
- attack.t1053.005
name: Mido - Scheduled Task Create (SOAR-EDR)
Masquerade svchost.exe in AppData
DETECT
events:
- NEW_PROCESS
- EXISTING_PROCESS
op: and
rules:
- op: is windows
- case sensitive: false
op: is
path: event/FILE_PATH
value: C:\Users\Administrator\AppData\Local\svchost.exe
- case sensitive: false
op: ends with
path: event/PARENT/FILE_PATH
value: \WindowsPowerShell\v1.0\powershell.exe
RESPONSE
- action: report
metadata:
level: high
tags:
- attack.defense_evasion
- attack.t1036
name: Mido - Masquerade (svchost in AppData)
UAC bypass registry add (fodhelper path)
DETECT
events:
- NEW_PROCESS
- EXISTING_PROCESS
op: and
rules:
- op: is windows
- case sensitive: false
op: ends with
path: event/FILE_PATH
value: \system32\reg.exe
- case sensitive: false
op: contains
path: event/COMMAND_LINE
value: add HKCU\Software\Classes\ms-settings\Shell\Open\command
RESPONSE
- action: report
metadata:
level: high
tags:
- attack.privilege_escalation
- attack.t1548.002
name: Mido - UAC Bypass Registry (fodhelper)
(Full rules live in the PDF)
Indicators of Compromise (IoCs)
Process Executions:
powershell.exe -nop -w hidden ...DownloadString(...)
schtasks.exe /create ...
AppData\Local\svchost.exe
reg.exe add ...ms-settings\Shell\Open\command
fodhelper.exe
Paths:
C:\Users\Administrator\AppData\Local\svchost.exe
HKCU\Software\Classes\ms-settings\Shell\Open\command
Task:
ExplorerUpdater (every 1 minute → notepad.exe)
Hashes (from logs):
PowerShell: 38f4384643b3fa0de714d2367b712c2e0fa1c89e2cfd131ae6b831ad962b1033
Notepad: 7d453801b059e4dab59b1b159ccd713e1d3593faa537c6ac5bbc2ce6c1e78a4d
(All IOCs in the PDF)
Impact
- Validated effectiveness of SOAR + EDR playbooks for rapid containment.
- Cut time-to-containment by ~30% in lab simulations.
- Showcased how chained MITRE ATT&CK techniques can be detected and remediated in real-time.
Author
Built by Sneh aka mystic_mido